Registration services will be closed on Monday, Dec 15th at 11:59 PM and will reopen on Wednesday, Dec 17th, at 12:01 AM. This pause is necessary to ensure data integrity during Canvas roster maintenance.
ASCEND Center for Biomedical Research
About ASCEND
ASCEND is "A Student-Centered, Entrepreneurship Development Training Model to Increase Diversity in the Biomedical Research Workforce." The primary goal of the ASCEND model is to empower students to exchange ideas, and find their own research topic and develop it, so that they are creative and take ownership of their research.
Benefits
Benefits for Students:
- Creation of a Student Research Center
- Opportunity to apply for the Summer Research Institute
- Mini-grants for student research
- Potential to become an ASCEND Scholar (with scholarships and research support)
Benefits for Faculty + MSU:
- Support/funding for faculty to redesign existing science courses
- Support for faculty members and faculty teams to create new, interdisciplinary science courses with a research focus
- Faculty research development awards
- Faculty travel awards
- Funding for faculty sabbaticals
- Procurement of state-of-the-art technology
- Development of Active Learning Centers
- Purchase of library resources and databases
For the purposes of ASCEND, the biomedical sciences are defined to include all health-relevant research in the fields of public health, biology, psychology, sociology, social work, nutrition, nursing, physics, chemistry, and mathematics, among others.
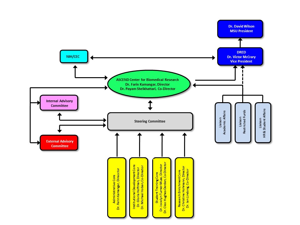
This award established the ASCEND Center for Biomedical Research at Morgan State University. The organizational chart follows.

Evaluation
Detailed qualitative and quantitative evaluation will be done to determine how successful the project has been in:
- helping students meet the hallmarks of success, as set internally and by the national Coordination and Evaluation Center;
- strengthening the institutional capacity for conducting biomedical research; and
- revising university curricula to make our students more interested in, familiar with, and capable of conducting biomedical research.
Some of the student-level evaluation measures include:
- Improved retention of students in respective academic programs
- Improved GPA and performance on graduate admissions exams
- Improved retention and graduation rates in respective academic programs
- Increased number of MSU students who successfully apply to biomedical, behavioral, and social sciences research graduate programs
- Increased number of students who obtain Ph.D. degrees in the biomedical, behavioral, and social sciences disciplines
- Increased number of students who enter and remain in biomedical research careers.
Evaluation of institutional and faculty development will be done using both objective and subjective measures.
- Objective measures will include number and quality of (e.g., impact factor of journals) publications, and number and certain attributes (amount, type, and institution providing funding) of grants obtained.
- Subjective measures will be obtained from faculty, department chairs, students, and advisory committee members, and will include their opinions, satisfaction, perceived effectiveness, and challenges.
ASCEND is one of several student research programs at Morgan State University. More information about these programs can be found on the website of the School of Computer, Mathematical and Natural Sciences.
Contact Information
ASCEND Center for Biomedical Research
Gillian Beth Silver, MPH, CPH
Program Manager
Morgan State University
Portage Avenue Campus, Room 110
1700 E Cold Spring Lane
Baltimore, MD 21251
P: 443-885-3541
E: gillian.silver@morgan.edu
Contact Information
ASCEND Center for Biomedical Research
Gillian Beth Silver, MPH, CPH
Program Manager
Morgan State University
Portage Avenue Campus, Room 110
1700 E Cold Spring Lane
Baltimore, MD 21251
P: 443-885-3541
E: gillian.silver@morgan.edu